• 发文章

  • 发资料

  • 发帖

  • 提问

  • 发视频

创作活动
0
登录后你可以
  • 下载海量资料
  • 学习在线课程
  • 观看技术视频
  • 写文章/发帖/加入社区
返回

电子发烧友 电子发烧友

  • 全文搜索
    • 全文搜索
    • 标题搜索
  • 全部时间
    • 全部时间
    • 1小时内
    • 1天内
    • 1周内
    • 1个月内
  • 默认排序
    • 默认排序
    • 按时间排序
大家还在搜
  • MP2359降压变换器的数据手册免费下载

    MP2359是一个内置电源的单片降压开关模式转换器MOSFET。它在广泛的输入电源范围内实现1.2A峰值输出电流,具有出色的负载和线路调节。电流模式操作提供快速瞬态响应,并简化了回路稳定。故障状态保护包括逐周期限流和热停堆。

    2021-04-02 17:33

  • MP2359单片降压开关模式转换器的数据手册免费下载

     MP2359是一个内置功率MOSFET的单片降压开关模式转换器。它在宽的输入电源范围内达到1.2A的峰值输出电流,具有良好的负载和线路调节。电流模式操作提供快速的瞬态响应,并简化回路稳定。故障状态保护包括逐周限流和热停堆。

    2019-11-27 17:21

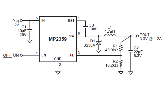
  • 12V转5V电源--MP2359用法

    本次通过对MP2359的学习,主要学习体会了数据手册应该怎么正确的使用,如何正确的参考厂商提供的布局方案。数据手册提供了经典范例,实现了12V-5V的降压操作,以及其外围电路的设计,描述还是很详细

    2022-01-05 15:02

  • MP2359单片降压开关模式转换器内置的功率MOSFET详细数据手册

    MP2359是一个单片降压开关模式转换器内置的功率MOSFET。它在宽的输入电源范围内达到1.2A峰值输出电流,具有优良的负载和线路调节能力。电流模式操作提供快速瞬态响应和简化环路稳定。故障状态保护包括逐周期限流和热关断。

    2018-09-28 08:00

  • MP2359开关电源控制详解

    开关电源控制芯片

    2017-11-01 18:09

  • 电源12V稳压5V MP2359从数据手册到布线 经验分享

    本次通过对MP2359的学习,主要学习体会了数据手册应该怎么正确的使用,如何正确的参考厂商提供的布局方案。数据手册提供了经典范例,实现了12V-5V的降压操作,以及其外围电路的设计,描述还是很详细

    2021-11-07 18:37

  • MP2359怎么使用

    本次通过对MP2359的学习,主要学习体会了数据手册应该怎么正确的使用,如何正确的参考厂商提供的布局方案。数据手册提供了经典范例,实现了12V-5V的降压操作,以及其外围电路的设计,描述还是很详细

    2021-12-28 06:36

  • MP2359的学习经验分享

    本次通过对MP2359的学习,主要学习体会了数据手册应该怎么正确的使用,如何正确的参考厂商提供的布局方案。数据手册提供了经典范例,实现了12V-5V的降压操作,以及其外围电路的设计,描述还是很详细

    2021-11-12 08:58

  • 理光R1244完全兼容MP2359

    本帖最后由 eehome 于 2013-1-5 10:11 编辑 理光R1244完全兼容MP2359,耐压30V,性价比高,成本低,质量完全可以保证。

    2012-05-14 14:28

  • EV2359DJ 00B降压转换器数据手册

    EV2359DJ-00B是MP2359,单片非同步带有集成功率MOSFET。MP2359实现1.2A连续输出宽输入电源范围内的电流出色的负载和线路调节。

    2022-09-29 10:23