DC395A-设计文件
2021-04-11 16:07
HMC395 S参数
2021-03-23 11:18
DC395A-设计文件
2021-06-15 11:11
DC395A-模式
2021-05-23 16:22
HMC395数据表
2021-05-21 17:23
DC395A-演示手册
2021-04-19 09:22
HMC395 S-Parameters
2021-01-31 14:28
R395可靠性数据
2021-05-13 16:35
74LS395中文资料: 54/743954 位可级联移位寄存器(3S,并行存取)简要说明:395为具有三态输出的 4 位可级联移位寄存器,其主要电器特性的典型值如下(不同厂家具体
2008-03-14 00:04
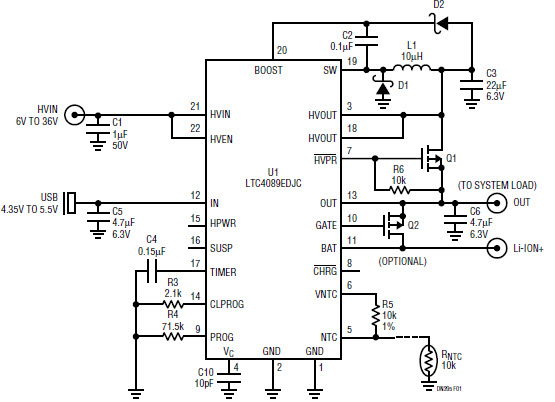
View the reference design for DN395F. http://www.elecfans.com/soft/ has thousands of reference designs to help bring your project to life.
2021-08-20 15:25