SIT1145AQ CAN FD收发器特点 SIT1145AQ CAN FD收发器工作模式 SIT1145AQ是一款高性能的CAN
2023-11-24 14:27
Texas Instruments TCAN341x 3.3V CAN FD收发器是控制器局域网(CAN)FD收发器,符
2025-09-05 10:23
如果你拥有一台国产新能源车车,那可以约等于拥有了一个K歌音响、移动变频空调、触屏小电视、折叠沙发床.......等各种功能设施同时存在的移动小家,麻雀虽小五脏俱全!但要同时运行这么多功能,可苦了连接各个功能ECU的CAN。
2023-12-16 10:30
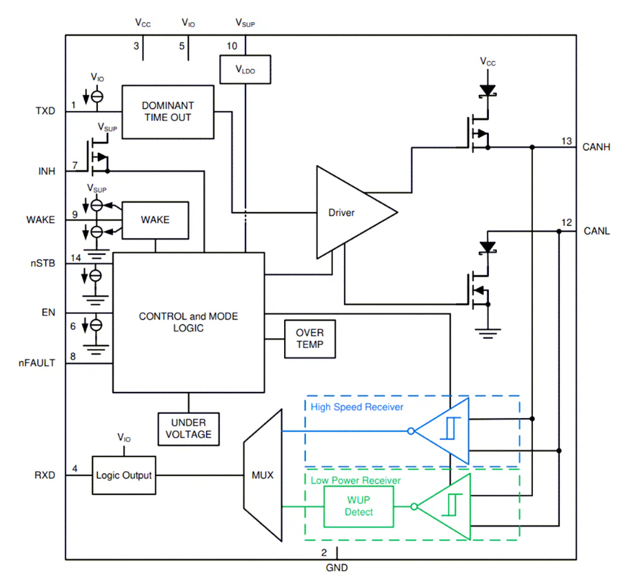
Texas Instruments TCAN1162-Q1汽车级CAN FD收发器是一款高速控制器局域网 (CAN) 收发器,符合ISO 11898-2:2016高速C
2025-09-19 14:57
符合ISO11898-2:2016的TLE925x收发器外,英飞凌还提供配套系统级芯片——TLE9278 Multi-CAN Power-SBC产品系列。
2019-09-24 17:30
茂睿芯推出第二代CAN FD收发器MCAN1462,是国内首款支持10Mbps通信速率、具有信号改善能力(SIC)的CAN FD收发器
2024-03-01 10:47
Texas Instruments TCAN1463-Q1高速控制器局域网 (CAN) FD收发器符合ISO 11898-2:2016高速CAN规范和CiA 601-4 SIC规范的物理层要求。该
2025-09-11 14:03
芯力特是国内首个量产CAN收发器和CAN FD收发器的公司,SIT1462Q作为芯力特全新一代收发器产品搭载了芯力特多年来在CAN
2025-03-25 09:37
Texas Instruments TCAN1043A-Q1汽车级CAN FD收发器是一款高速控制器局域网 (CAN) 收发器,符合ISO 11898-2:2016高速
2025-09-24 15:25
电磁兼容主要有两方面的内容,一个是产品本身对外界产生不良的电磁干扰影响,称为电磁干扰发射EMI;另一个是对外界电磁信号的敏感程度称为电磁敏感度EMS。
2020-03-30 16:05