MAX8895_是USB兼容线性电池充电器,可以由USB端口或专用充电器供电,可自动检测适配器类型和USB枚举。MAX8895X/MAX8895Y集成了
2011-03-05 10:01
MAX8895_是USB兼容线性电池充电器,可以由USB端口或专用充电器供电,可自动检测适配器类型和USB枚举。
2011-05-06 11:11
RT9501A/RT9501B 先进的锂离子线性电池充电器(应用电路) The RT9501 is a single Lithium-Ion or Lithium-Polymer cell linear batte
2009-11-20 10:04
Texas Instruments BQ25185线性电池充电器IC是一款单节、1A独立线性电池
2025-08-12 11:07
Texas Instruments bq25180线性电池充电器专注于小解决方案尺寸和低静态电流以延长电池寿命。该器件采用8焊球芯片级封装,无需采用HDI PCB工艺进
2025-09-23 09:36
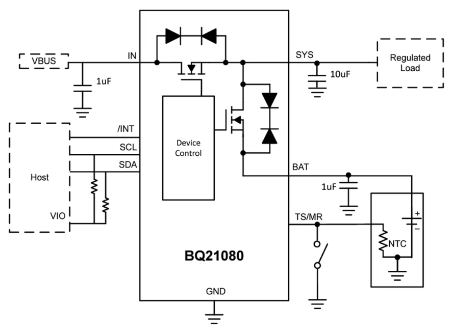
Texas Instruments bq21080线性电池充电器IC专注于小解决方案尺寸和低静态电流以延长电池寿命。该器件采用8焊球芯片级封装,无需采用HDI PCB工
2025-08-29 11:20
Texas Instruments bq25190线性电池充电器具备适用于可穿戴设备的常用功能,包括一个具有电源路径的线性充电器
2025-07-15 09:17
Analog Devices MAX77301锂离子线性电池充电器符合JEITA标准,可通过USB端口、专用充电器或通用适配器工作。该IC通过USB主机或集线器提供自动
2025-07-02 11:12
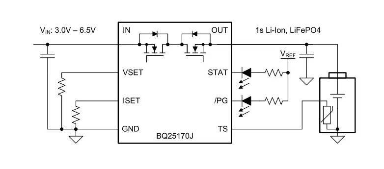
Texas Instruments BQ25170J 800mA符合JEITA标准的线性电池充电器设计用于空间受限的便携式应用中的单节锂离子、锂聚合物和LiFePO~4~电池
2025-09-26 14:58
Texas Instruments BQ25186线性电池充电器IC专注于小解决方案尺寸和低静态电流,可延长电池续航时间。该器件采用小型无引线封装,具有散热焊盘。它可支
2025-07-05 16:04